天猫DTC企业经营指南:供给保障,供应链致胜
1. 从Direct to Consumer到Digital to Corporate,企业做DTC的两大核心要义
对于品牌而言,DTC模式核心要义,并不是"拿掉经销商,取消中间环节",它是一个系统工程,应该包含两大要素,一方面通过"直面消费者"(Direct to Consumer),减少层级,信息畅通;另一方面,通过数智资产的沉淀,深化数字化企业运营(Digital to Corporate),为企业发展保价护航。
● DTC(Direct to Customer):以消费者为中心,通过建立直达消费者的线上和线下触点,获得即时、扩散式正向反馈的良性循环,塑造品牌价值,提升服务体验。
● DTC(Digital to Corporate):以数字技术为基座,深化数字化企业运营,将数字技术引入来辅助经营决策,逆向牵引商品生产和供应链变革。
2. 以终为始,企业在天猫的四种差异化DTC发展路径
在天猫从交易到消费的服务升级过程中,基于市场消费效用理论,结合对市场消费行为的沉淀与总结,依据动态算法模型,发现整个电商消费品市场归可以因为品牌驱动、产品丰富性驱动、服务驱动、供应链驱动四种不同的消费决策因子。与之对应的,是为了更好的满足不同模式的消费决策诉求,企业需要不断创新和发展相匹配的DTC能力。
今年,天猫进一步在"双轮驱动,全域增长"的指导下,按照消费决策因子,总结出企业在天猫建设DTC能力的四种发展模型,依次为品牌致胜、供应链致胜、产品致胜、服务致胜。需要特别注意的是,对于绝大多数企业而言,DTC数字化能力的建设需求都不是单一的,往往需要多种能力的组合。
3. 供给保障,供应链致胜模式下企业的3个核心经营命题与12个关键行动
天猫此次面向不同品牌以及品牌内不同职能的管理者,针对企业所关注的经营问题进行了访谈与调研,很多企业给出了自己当下面临的痛点,比如某手机品牌无法预测销量,难以更精准地规划工厂的生产企划,造成库存积压;某知名电视品牌增长放缓,需要洞察最新的用户需求以探索新的显示技术和新的工艺;某大家电品牌希望品牌年轻化,需要了解年轻一代对于大家电的消费趋势和人群动态等。通过对不同企业关注问题的分析总结,可以概括出在供应链致胜模式下企业的三个核心经营命题:
● 建立以消费者为中心的精益产品研发体系:借助对于消费者需求以及市场趋势的洞察,在功能、工艺等方面帮助品牌准确定位新品研发的方向,同时及时根据市场反馈调整产品,更敏捷地响应消费者个性化需求。
● 建立敏捷供应链,提升生产灵活性:企业一方面需要具备趋势商品的快速研发和快速翻单的能力;另外一方面需要通过大数据能力,精准地进行销售预测,进一步指导企业地生产企划,采购计划,实现准时化、精细化生产。
● 建立数智化供应链库存管理协同机制:降低因计划不准导致的库存浪费,数字化驱动智能补调提高库存周转率,实现高效的产销协同,进一步为企业降本增效。
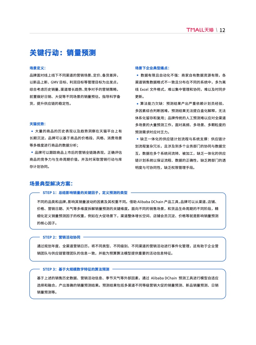
供应链致胜模式下的商家面对上述经营命题,需要将其拆解为可执行的运营动作,找到细分切入点将问题各个击破。结合企业调研结果,天猫总结出供应链致胜模式下企业最为关注的12个关键行动(经营场景),梳理平台最先进的数字化工具,并推出"天猫生态实验室",面向生态提供数字化开放能力,形成多维度、可持续成长的解决方案。
4. 继往开来,企业与天猫进行DTC创新合作的"三步协作"模式
在企业与天猫的DTC创新合作实践中,企业可以在制定DTC战略规划的时候,由管理层甚至一把手亲自参与指导,形成"三步协作"的协作框架,借助天猫数字化工具的支持及天猫生态矩阵提供的全面综合服务,从确定企业DTC发展方向、诊断当前经营机会、明确合作的关键行动、到制定与落地行动方案。以"三步协作"的方式推动与天猫的DTC合作,可以帮助企业系统性地部署DTC发展规划,有针对性地高效发展DTC专项能力。
方法论后续
世界是复杂多样的,企业经营未来也将长期维持多端多业态的格局。四种DTC发展模式并非泾渭分明,有的品牌可能既有很强的品牌力,同时也在不断的向新品类、供应链端的新产品拓展和研发,而许多传统依靠技术,供应链驱动的商家,一方面进一步升级数智供应链,一方面也开始有了更多DTC、品牌驱动市场的策略导向。企业在制定自身发展策略时要有全局视角,灵活运用。
天猫企业经营方法论也会与时俱进,持续更新。除了"品牌致胜"和"供应链致胜"的DTC发展模式,其他两种模式也将相继发布 —— 产品致胜模式可以帮助企业解决品类设计、品类延展的问题,服务致胜的模式可以帮助企业解决提升服务质量、提升消费者体验的问题。敬请持续关注!
想了解更多网络营销的内容,请访问:网络营销

